反洗钱等违规,建行、浦发合计罚没超8601万元!

同为2026年2月14日发布的两份央行行政处罚公示,将两家大型银行推到同一张“合规体检单”上。

两张涉反洗钱领域罚单,一张指向中国建设银行,一张指向上海浦东发展银行

两份罚单均由中国人民银行于2026年2月12日作出决定,均列出10项违法行为类型,且均把反洗钱核心义务作为重点内容并列呈现——客户身份识别、资料与记录保存、大额/可疑交易报告报送,以及与身份不明客户交易等“底线项”被明确点名。这种并列方式本身意味着,监管审视的不是单点瑕疵,而是制度在多条业务链路上的执行一致性。

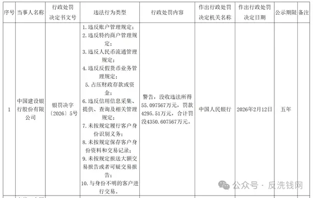
具体来看,建行因违反账户管理、特约商户管理、人民币流通管理、反假货币业务管理、占压财政存款或资金、征信管理以及反洗钱相关规定,被给予警告,没收违法所得55.097567万元,罚款4295.51万元,合计罚没4350.607567万元。

反洗钱等违规,建行、浦发合计罚没超8601万元!

浦发银行则因违反账户管理、清算管理、银行卡收单业务管理、反假货币业务管理、占压财政存款或资金、征信管理以及反洗钱相关规定,被给予警告,没收违法所得27.545608万元,罚款4222.89万元;按罚没口径合计约4250.435608万元。

反洗钱等违规,建行、浦发合计罚没超8601万元!

两张罚单的共同点很清晰:反洗钱四项核心义务被直接列入违法类型清单,且在责任追究层面均呈现出“向个人穿透”的特征。对于机构来说,这类写法往往不是在讨论“有没有制度”,而是在问“关键控制点有没有真正落地”,尤其是KYC、留存、报送与身份不明交易这条链条,只要有一处出现“口径松动”或“责任漂移”,最终都会体现在同一张清单上。

但差异同样值得关注。建行罚单的条目结构更像一次“广覆盖”的基础管理校验:除反洗钱外,还同时点到了人民币流通与反假货币等传统现金管理事项,叠加账户、商户、征信与国库资金相关要求,呈现的是多条线合规要求在同一机构内并行叠加的压力。它更像在提醒:当业务形态足够复杂、条线足够庞大时,最容易被忽视的是跨条线的一致性——制度文件可能是统一的,但执行颗粒度往往会被组织结构拉开。

浦发罚单则更凸显“支付链路中枢”的语境:清算管理与银行卡收单业务管理被单列点名,使这张罚单不仅关乎“入口是否干净”,也关乎“交易如何被受理、清算、协同”的过程控制。与其把它理解为反洗钱的单线问题,不如视为“支付基础设施运行约束”与“反洗钱义务”被并排审视——当清算、收单与反洗钱同框出现,机构更需要警惕的是系统与流程的接口地带:数据链是否闭合、职责边界是否清晰、例外处理是否可追溯。

从责任追究的落点看,两张罚单都覆盖多个条线与岗位,反洗钱相关责任也并非只落在传统意义上的合规部门。公开信息显示,浦发涉及信用卡中心、运营管理部、网络金融部(移动金融部)、法律合规部(案防)等条线人员被追责,折射出反洗钱工作更强调“全流程责任链”而非“单部门合规作业”。这类穿透式追责的指向,是把控制点前移并落到业务真实运行处:前台获客与开户、运营留存、报告报送、以及对身份不明交易的底线阻断,任何一环松动都可能被同时呈现。

反洗钱等违规,建行、浦发合计罚没超8601万元!

需要强调的是,公示信息披露的是违法类型与处罚结果,并未展开具体事实细节。基于公开信息可以确认的趋势是:在反洗钱与支付基础管理并重的监管框架下,机构整改的难点往往不在“补一条制度”,而在“把制度写进系统、写进流程、写进岗位责任”,减少条线分工带来的灰度空间。

两张罚单金额级别接近、条目结构高度对称,更像一次对行业的集体提醒:反洗钱是底线能力,任何把它当作“合规附件”的做法,都经不起穿透式检查。

这里是反洗钱网,聚焦反洗钱、反金融犯罪与合规治理领域的增量信息,点滴行动助力反洗钱工作。

来源丨反洗钱网(AMLCN.COM) 观点仅供参考

未经允许,严禁转载。发布者:反洗钱网 转载或引用请注明出处:https://www.zfzj.cn/8265.html

(0)
上一篇 2026年2月12日 06:05
下一篇 2026年2月16日 18:00

相关推荐

发表回复

登录后才能评论
联系我们

联系我们

QQ:80027302

在线咨询: QQ交谈

微信:zfzjzw 或 zfzjxh

邮件:z@zfzj.cn 或 s@zfzj.cn

工作时间:周一至周五,9:30-17:30,节假日休息

商务微信
商务微信
分享本页
返回顶部